医院动态
    医院动态
    通知公告

通知公告 首页 > 医院动态 > 通知公告 > 详细内容 
北流市人民医院2021年新建核医学科SPECT/CT应用项目竣工环境保护验收公示
时间:2023-04-06 15:47:41  来源:北流市人民医院  浏览:2754次

 

北流市人民医院

2021年新建核医学科SPECT/CT应用项目竣工环境保护验收公示

  一、 项目建设地点:北流市清湖路5号北流市人民医院肿瘤大楼一层西部。
    二、验收报告编制单位:广西壮族自治区辐射环境监督管理站
    三、竣工日期:20225
    四、项目概况、环保措施落实情况请查阅竣工环境保护验收报告。《北流市人民医院2021年新建核医学科SPECT/CT应用项目竣工环境保护验收报告报告》的链接。
    五、公示时间:2023410~2023510
(公示日期不少于20个工作日)
    六、公众反馈意见的联系电话:0775-6210687通讯地址:北流市清湖路5号。

 

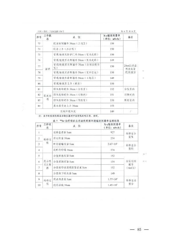
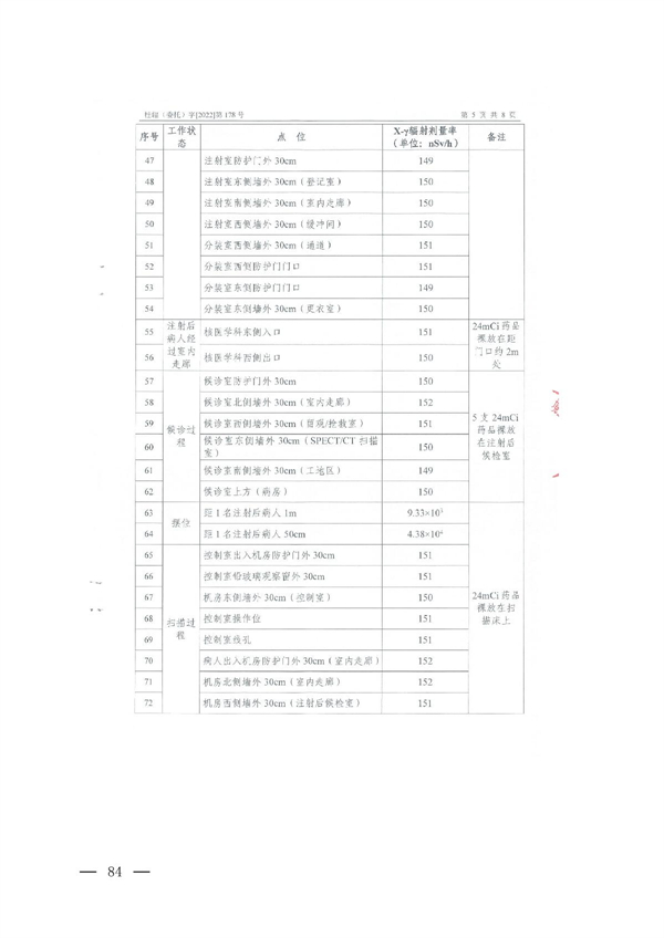
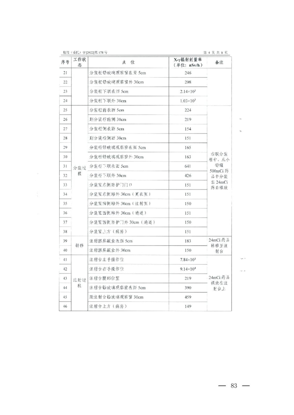
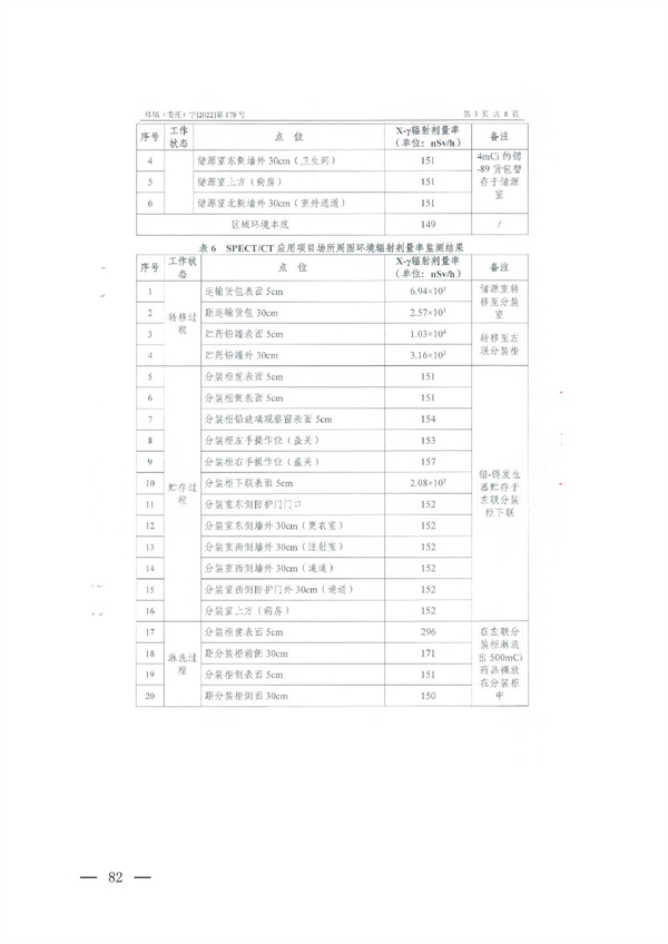
附件:北流市人民医院2021年新建核医学科SPECTCT应用项目验收监测报告表

 

北流市人民医院

2021年新建核医学科SPECTCT应用项目验收监测报告表

 

 

 

 

 

 

上一篇:北流市人民医院2023年助理全科医生培训招生简章
下一篇:北流市人民医院2022年日间手术病种目录公示
电话:0775-6210687(院办) 地址:北流市清湖路0005号(乘坐市内102 108 109 111 115路公共汽车可到本院) 邮编:537400
Copyright ©北流市人民医院 2016 -2026  gxblyy.cn All Rights Reserved.  
南宁市巨人网络负责网站制作维护技术支持。网页浏览建议:IE 9.0浏览器或其以上版本,1366 X 768像素的显示器分辨率。
  桂ICP备18003964号